|
各投标人: 现将由我司组织招标的卸船线输送系统落料管改造(招标编号:FJBFZB(Z)2023-044)有关事项澄清、修改及补充通知如下: 1、招标文件的第四章评标办法和标准第3节评标程序、评标办法和标准15.4.3.2 商务技术部分 
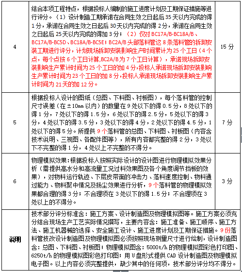
修改为 

2.招标文件的第六章投标文件格式十、投标索引表格 

修改为 

当招标文件、招标文件的澄清、修改等在同一内容的表述上不一致时以后发出的文件为准。本澄清、修改及补充文件内容作为《招标文件》的组成部分,与《招标文件》具有同等法律效力,投标人请按上述要求执行。 招标人:福建可门港物流有限责任公司 招标代理机构:福建省八方工程招标代理有限公司 时间:2023年5月6日
|